股票代码
688289
EN
(新)OA系统
(旧)OA系统
企业邮箱
招采平台
新闻
产品
首页
走进圣湘
企业简介
发展历程
企业文化
/xinwen/
公司要闻
媒体关注
社会责任
视频中心
产品中心
试剂
艾滋系列
病毒性肝炎系列
生殖感染与遗传系列
儿科感染系列
呼吸道感染系列
核酸血液筛查系列
核酸提取系列
药物基因组个体化检测系列
科研系列
生化系列
仪器
自动加样系统
全自动核酸提取系统
实时荧光定量PCR分析系统
全自动分杯分液处理系统
移动分子诊断系统
高通量测序系统
核酸检测一体机
基因检测服务
肿瘤个体化用药
肿瘤易感
肿瘤早筛
出生缺陷
慢病管理
危重感染
整体解决方案
分子实验室整体解决方案
精准诊疗中心整体解决方案
大规模核酸筛查方案
科研服务
二代测序服务
生物信息分析服务
博士后招收与科研合作服务
第三方医学检验服务
研发实力
专家团队
技术平台
创新平台
创新成果
服务中心
质量保障
技术支持
技术文章
常见问题
在线咨询
质检物流查询
人力资源
人才发展
加入我们
圣湘之家
投资者关系
临时公告
定期报告
联系我们
导航栏
走进圣湘
企业简介
发展历程
企业文化
/xinwen/
公司要闻
媒体关注
社会责任
视频中心
首页
>
走进圣湘
>
公司要闻
新闻检索
选择类型
公司新闻
媒体关注
立即搜索
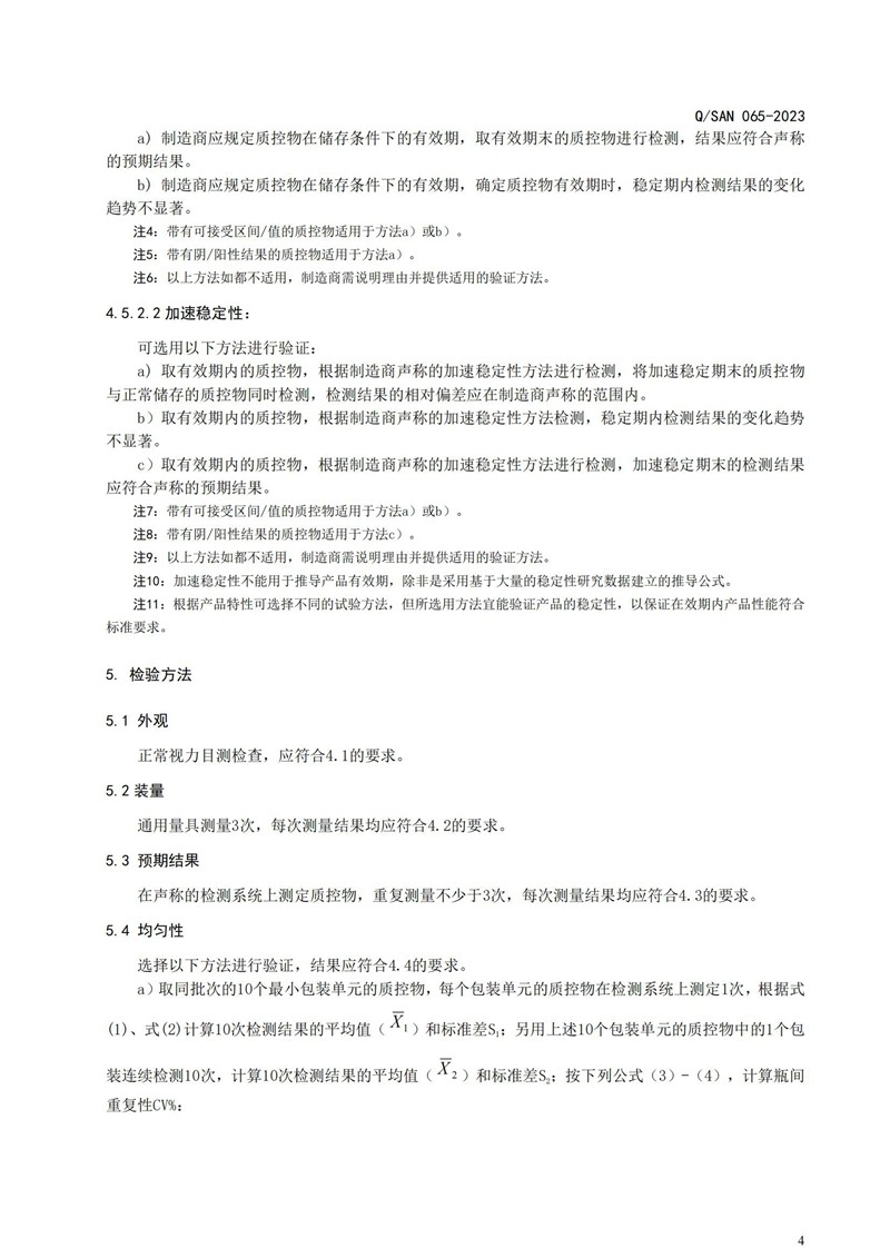
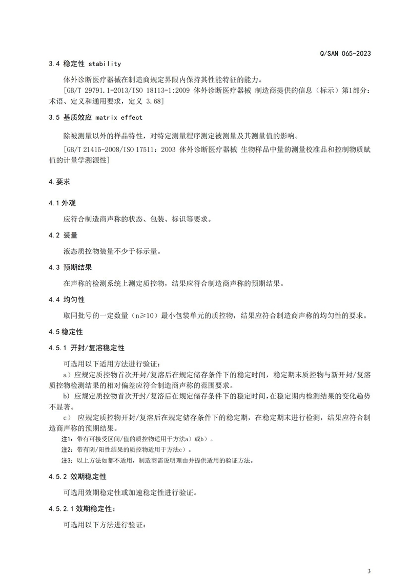
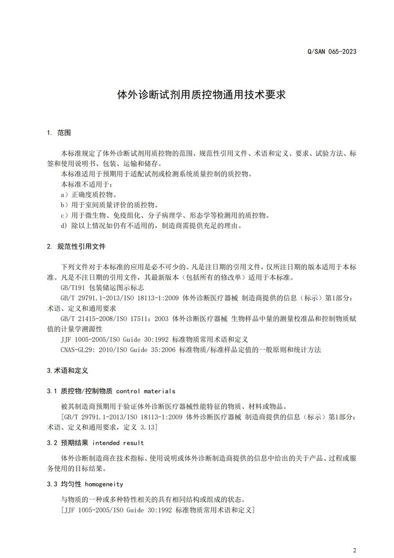
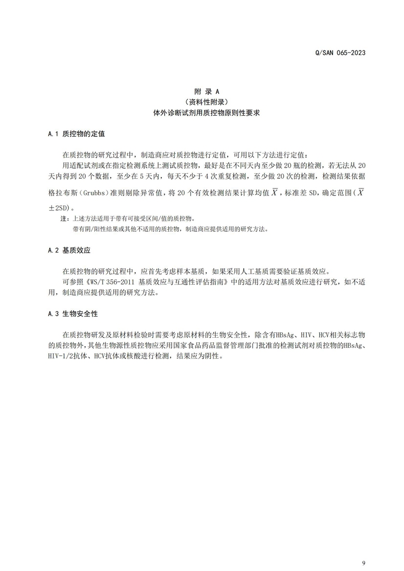
体外诊断试剂用质控物通用技术要求
2024-08-20 16:33
分享到:
上一篇:
血液核酸筛查系统性能评价标准的评估
下一篇:
一图看懂圣湘生物2024年半年报
/xinwen/
返回列表页